AG超玩会

> 新闻中心 > 企业要闻 >

企业要闻
  • 集团公司3人荣获第七批广西“十百千”知识产权人才称呼
  • 宣布时间:2022-01-17 11:43:48  泉源:AG超玩会  点击数目:
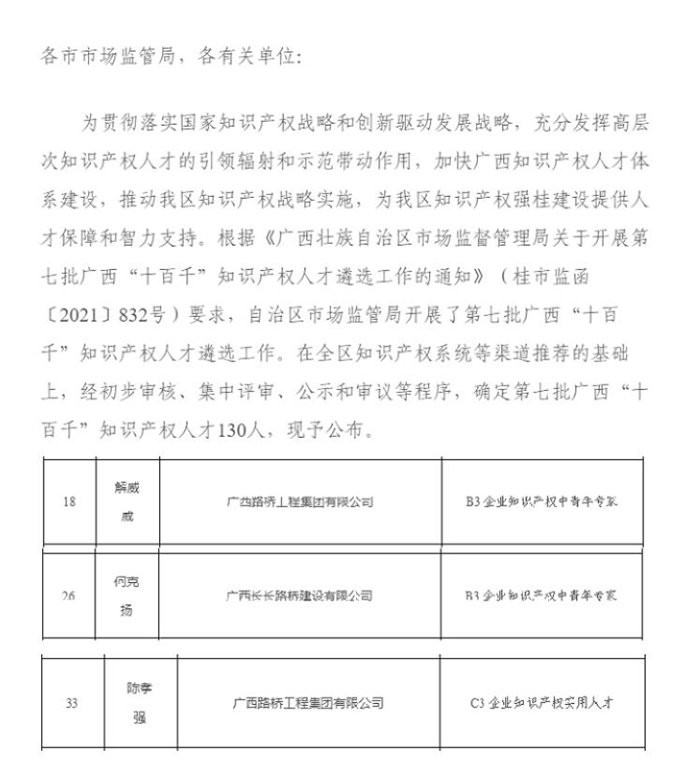
  •   克日 ,广西壮族自治区市场监视治理局宣布了第七批广西“十百千”知识产权人才名单 ,集团公司共3人荣列其中。

      据悉 ,此次评选凭证《广西壮族自治区市场监视治理局关于开展第七批广西“十百千”知识产权人才遴选事情的通知》(桂市监函〔2021〕832号)要求 ,在全区知识产权系统等渠道推荐的基础上 ,经起源审核、集中评审、公示和审议等程序 ,最终确定第七批广西“十百千”知识产权人才130人。

      经评选 ,手艺与信息分公司解威威、长长公司何克扬获“B3企业知识产权中青年专家”称呼 ,手艺与信息分公司陈孝强获“C3企业知识产权适用人才”称呼。阻止现在 ,集团公司共有广西“十百千”知识产权领武士才1人 ,中青年专家11人 ,适用人才18人。

      人才是第一资源 ,立异是第一动力 ,集团公司将充分验展高条理知识产权人才的引领和树模刊行动用 ,加速知识产权人才系统建设 ,勉励和支持手艺主干举行科技立异和手艺刷新 ,为集团公司可一连、高质量生长提供强有力的人才包管和手艺支持。(集团公司手艺中心办公室 文/图)

    AG超玩会电竞俱乐部(中国区)·集团

    图为集团公司入选第七批广西“十百千”知识产权人才名单

联系AG超玩会|版权声明|诚聘英才|网站地图|在线视察
网站地图