AG超玩会

> 新闻中心 > 企业要闻 >

企业要闻
  • 集团公司公路工程试验检测机构综合乙级资质顺遂再就位
  • 宣布时间:2019-08-30 15:45:17  泉源:AG超玩会  点击数目:
  •       在集团向导的鼎力大举支持和全体试验职员的配合起劲下,2019年8月1日,AG超玩会通过公路水运工程试验检测机构资质换证评审,顺遂实现公路工程综合乙级资质再就位。
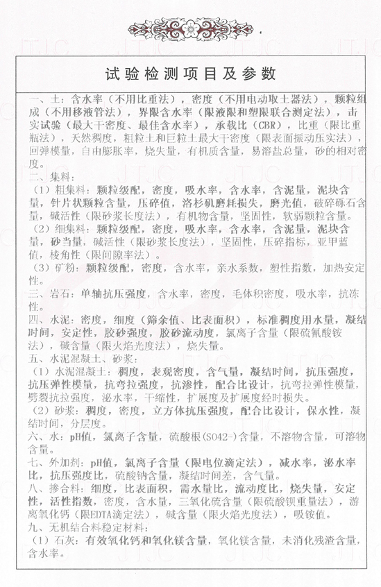
          凭证《交通运输部关于宣布<公路水运工程试验检测机构品级标准>及<公路水运工程试验检测机构品级评定及换证复核事情程序>的通知》(交安监发[2017]113号文)要求,新版公路工程综合乙级资质新增3个试验检测项目78个参数,允许承揽的试验检测营业从原有的13个项目117个参数扩大到16个项目195个参数,营业规模大幅增添,原需外委的部分试验检测项目和参数已可自主开展。
           集团公司公路工程试验检测机构综合乙级资质顺遂再就位,标记着公司试验检测营业治理水平和专业手艺能力获得政府交通主管部分的周全认可,可以继续承揽资质规模内的种种试验检测项目,可授权设立工地试验室,肩负工程试验磨练、现场检测、质量评价的职能,为一连打造品质工程,建设品质AG超玩会涤讪坚实基础。(集团公司中心试验室文/图)
     
    AG超玩会电竞俱乐部(中国区)·集团

    图一:新版资质品级证书正本
     
     AG超玩会电竞俱乐部(中国区)·集团
    图二:新版资质品级证书副本
     
     AG超玩会电竞俱乐部(中国区)·集团

    图三:新版资质品级证书试验检测项目及参数(2-1)
     
    AG超玩会电竞俱乐部(中国区)·集团
     
    图四:新版资质品级证书试验检测项目及参数(2-2)

联系AG超玩会|版权声明|诚聘英才|网站地图|在线视察
网站地图